图片

天津市医疗机构使用特殊医学用途配方食品管理办法(试行)

阅读数: 3100

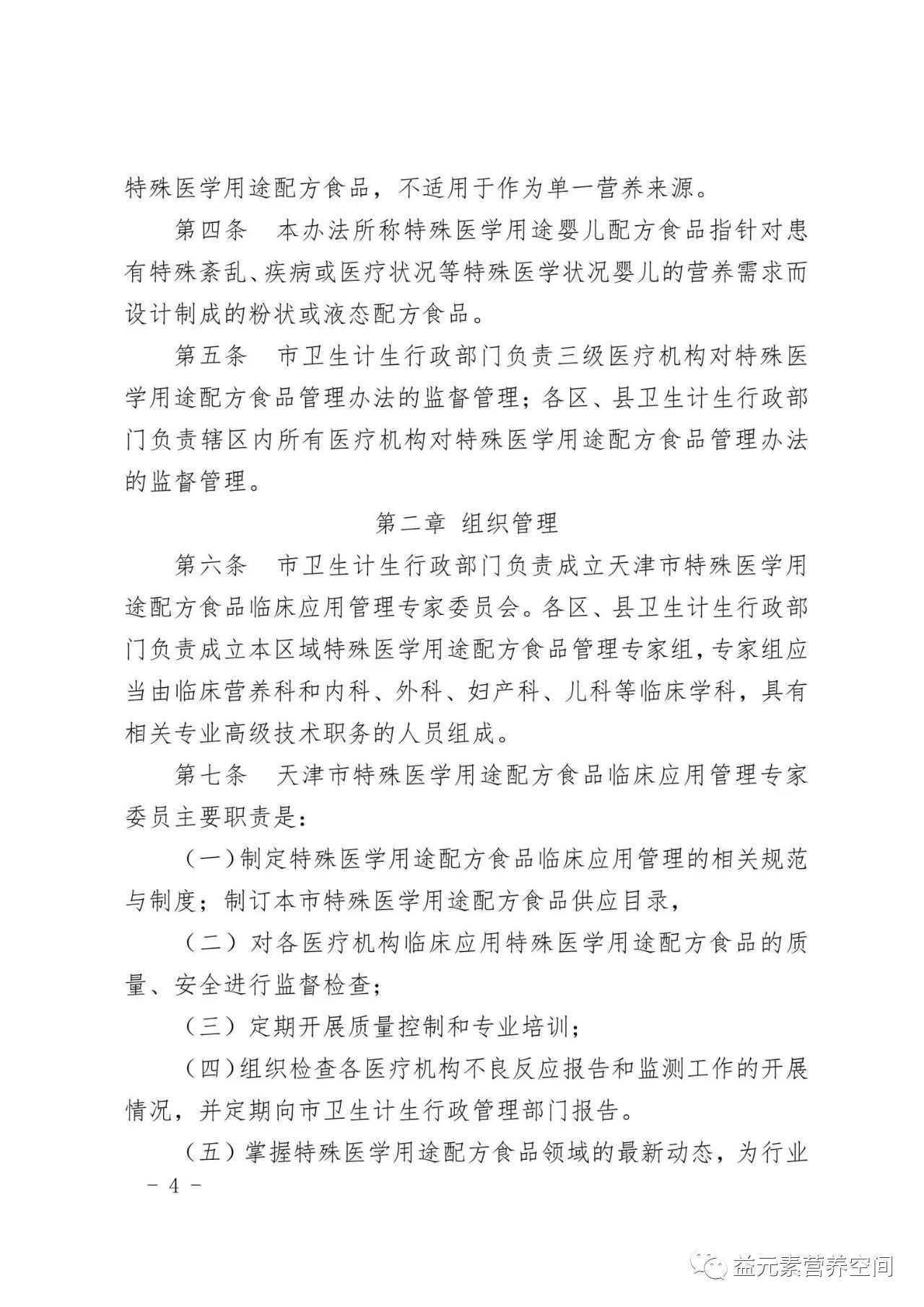
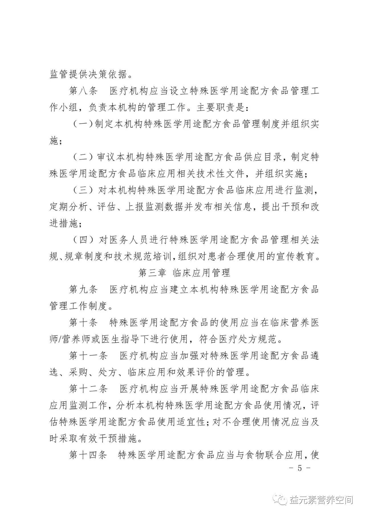
为了规范我市医疗机构特殊医学用途配方食品的临床应用、质量控制、效果评价、不良反应监测及处方管理,促进特殊医学用途配方食品临床合理使用,有效提升医疗质量、防控医疗风险、保障医疗安全,根据《中华人民共和国食品安全法》等有关法律法规及国家食品安全标准,结合我市实际情况,天津市卫健委(原卫生计生委)组织有关专家制定了《天津市医疗机构使用特殊医学用途配方食品管理办法(试行)》,并于2016年5月23日颁布

 

上一篇
下一篇
图片

首页          关于益元素          研发導向          创新产品          营养空间          新闻媒体          加入益元素

服务热线

0571-88022395


周一至周五9:00-21:00
周六/日9:00-18:00

图片

扫码关注益元素

浙江益元素营养科技有限公司版权所有2019-2024 浙ICP备2022009874号